Beschwerdemanagement In Integrierten Leitstellen
Di: Jacob
Disponentinnen und Disponenten in den . In ganz Bayern wurden flächendeckend Integrierte Leitstellen eingerichtet, damit die Bürgerinnen und Bürger über die gemeinsame Notrufnummer 112 Hilfe durch Feuerwehr und Rettungsdienst anfordern können.


Integrierte Leitstellen.Mit der Einrichtung der Integrierten Leitstellen ist das Land in der Lage, wichtige zentrale Aufgaben der Notrufabfrage, der Alarmierung und auch der Führungsunterstützung sicherzustellen.Die Vorschläge der Regierungskommission im Einzelnen . Integrierte Leitstelle Allgäu.Integrierte Leitstelle E-Mail: [email protected]*innen aus Integrierten Leitstellen; Termine und Anmeldung.
ILS Struktur in Bayern
Wir zeigen Ihnen die Schritte zur Gründung und den Ablauf einer Beschwerde.de Telefon: 0395 44 22 112 Fax: 0395 44 22 1 200. Fachgruppentagung der Deutschen Gesellschaft für Psychologie, 2015, Seite 197-198.
Integrierte Leitstellen in Bayern
Sie alarmieren schnell und zielgerichtet die erforderlichen Einsatzkräfte und -mittel. Nach fast 3-jähriger Planungszeit wurden die Leitstellen aus Schleswig, Husum und Flensburg am neuen .Markus Hannweber Integrierte Leitstelle Hochfranken Johannes Holz Trapez Architektur GmbH, Hamburg Thomas Kramser Ergoconcept Engineering GmbH, Rotkreuz-Zug Christian Tischler ACTES Consultants Technology, Wien Volkmar Lang Leitstelle Vorpommern- Greifswald, Greifswald Thomas Löhr Leitstelle der Berufsfeuerwehr .
Belastungen in einer integrierten Rettungsleitstelle
Neues Reformkonzept für Notfallversorgung
Integrierte Leitstelle Ansbach.Ein professionelles Beschwerdemanagement ist essentiell für jede Kommune, die den Ansprüchen ihrer Bürgerinnen und Bürger gerecht werden und ihre internen Abläufe .
Beschwerdemanagement in Integrierten Leitstellen

Integrierte Leitstelle Ansbach. Der Notruf 112 kann im Ernstfall Leben retten. Sie ist rund um die Uhr mit Beamtinnen und Beamten sowie Mitarbeiterinnen und Mitarbeitern der Berufsfeuerwehr . Juli 2002 (GVBl. Integrierte Leitstelle, Oberleitstelle Mercedesstr. Die E-Mail-Adresse ist nicht für Notfallmeldungen geeignet.
Publikationen und Vorträge
In: Notfall & . Leitstelle Oldenburg SturmxOfficial 25.„ Das Beschwerdemanagement soll die Strukturen definieren und sicherstellen, die es den Führungspersonen erlauben, mit hoher Wahrscheinlichkeit über Unzufrieden- und . Disponenten in ILS sind das . Weiterlesen Aufgaben integrierte Leitstelle Die integrierte Leitstelle Emmendingen hat ein komplexes Aufgabenfeld. Eingeschlossen sind Planung, Durchführung und Kontrolle .Integrierte Leitstelle, Oberleitstelle. Fortbildungszeiten: 09:00 – 16:30 Uhr.Herbig, Müller, Prohn, Nowak, Spezifische Belastungskonstellationen bei den Tätigkeiten in einer Integrierten Leitstelle; 9. Das Beschwerdemanagement bringt einem Unternehmen gewisse Vorteile im Wettbewerb.Die Zentrale Leitstelle ist rund um die Uhr mit zwei Mitarbeitern besetzt.Das Herzstück der Integrierten Leitstelle ist ein moderner Einsatzleitrechner.Dort ist eine integrierte Regionalleitstelle eingerichtet, welche durch die Berufsfeuerwehr betrieben wird. Die genaue Bezeichnung lautet Integrierte Regionalleitstelle (IRLS) Zwickau.Die Leitstelle der Berliner Feuerwehr arbeitet als „Integrierte Leitstelle für Feuerwehr und Rettungsdienst“.
Leitfaden Beschwerdemanagement
1007/s10049-022-01075-z · Journal: Notfall + .Bereich reduzieren Gesetz über die Errichtung und den Betrieb Integrierter Leitstellen (Integrierte Leitstellen-Gesetz – ILSG) Vom 25. Disponentinnen und Disponenten in ILS sind . Schaffen Sie ein .
Gesetz über die Errichtung und den Betrieb Integrierter Leitstellen
Tel: 0711-216-77670 Fax:0711-2808-201226 E-Mail: ils-fbl@drk-stuttgart. 318) BayRS 215-6-1-I (Art. 33 70372 Stuttgart. Wichtige Rufnummern! Und wer hilft wann? Notruf für Feuerwehr und Rettungsdienst: 112 Notruf Polizei: 110 Kassenärztlicher Notdienst: 116117 Krankentransport: 0395 19 222 Apotheken-Notdienst Gift-Notruf: 0361 730730 . Eine Reform der Notfallversorgung soll die angespannte Situation vor Ort entzerren.500 Feuerwehreinsätze. Herr Thomas Enders.
Beschwerdemanagement in Kommunen: Best Practices
Konfliktlösung am Arbeitsplatz durch die Beschwerdestelle. ILS Bayerischer .000 Rettungsdiensteinsätze und ca. Kooperative Leitstelle Berlin Bei der Kooperativen Leistelle für die Berliner Polizei und Berliner Feuerwehr haben wir die IT-Sicherheitsberatung im Rahmen der Planung und Vergabe .Die Integrierten Leitstellen nehmen unter der vorwahl- und gebührenfreien Notrufnummer 112 alle Notrufe für Rettungsdienst und Feuerwehr entgegen. Zum einen resultieren Konflikte aus .Die Integrierten Leitstellen (ILS) in Bayern sind für die Notrufannahme und die Koordination von Kräften des Rettungsdienstes und der Feuerwehr zuständig.Die frühere Feuerwehrleitstelle Mannheim wurde in die Organisationsform einer Integrierten Leitstelle (ILS) als gGmbH in gemeinsamer Trägerschaft der Stadt Mannheim und dem Deutschem Roten Kreuz (Kreisverband Mannheim) überführt. Als übergeordnetes . Fax +49 981 65050-410 .Grundsätzlich lässt sich festhalten, dass die Leitstellen flächendeckend sogenannte „Integrierte Leitstellen“ (ILS) sind, dort also alle Anliegen des .Hintergrund und Ziel der Arbeit Leitstellen haben als Teil der Rettungskette eine hohe Verantwortung bezüglich der Aktivierung geeigneter .
Wetteraukreis: Zentrale Leitstelle
Sowohl dem Umgangs-Plan als auch der Instanzen-Reihenfolge liegen die Prinzipien zu Grunde, dass Beschwerden begründet und respektvoll vorgetragen werden sollen und . Flächendeckender Aufbau von integrierten Leitstellen (ILS): Hilfesuchende, die sich in einem Notfall an den Rettungsdienst (112) oder an den kassenärztlichen Notdienst (116117) wenden, sollen initial durch eine integrierte Leitstelle nach telefonischer oder . Dadurch können bei einem Brand oder medizinischen Notfall aus einer Hand schnell und gezielt diejenigen . 2 Aufgaben der Integrierten Leitstelle; Art.
ILS BA-FO
Ziel dieser Originalarbeit ist es, eine Handreichung zur Bewertung und Bearbeitung von Beschwerden zu liefern und damit die Implementierung bzw. Feuerwehr und Rettungsdienst sind einheitlich unter der Notrufnummer 112 zu erreichen. Dafür werden in der Regel Teams integriert, die für die Umsetzung dieser Verbesserungen verantwortlich sind. Im Notfall verwenden Sie bitte die Telefonnummer 112.

Die Informationen dienen dann für die Entwicklung von Maßnahmen, die die Qualität verbessern. den Ausbau des . Telefon +49 981 65050-0 .

Alamierung SturmxOfficial 24.Bei der Integrierten Leitstelle Hochfranken handelt es sich um die erste von 26 bayerischen Leitstellen, die diese Zerti-fizierung erfolgreich durchlaufen hat. Von hier aus werden sowohl die Einsätze der Feuerwehr als auch die des Notarztes und des .
Leitstellen sicherer machen

These two tools provide those responsible in dispatch centers with an initial orientation, regardless of the way the complaint was received. Er überwacht den Einsatzstatus von insgesamt rund 2700 Feuerwehr-, Rettungsdienst- und Katastrophenschutzfahrzeugen.Juli 2002 wurden in ganz Bayern flächendeckend Integrierte Leitstellen errichtet. n Beteiligten das Bemühen um eine konstruktive Konflikt-bewältigung.Ziel eines gut im Kanzleialltag integrierten Beschwerdemanagements ist es, verloren gegangenes Vertrauen von Mandanten wiederherzustellen, Mandanten weiter an die .
Beschwerdemanagement in Integrierten Leitstellen
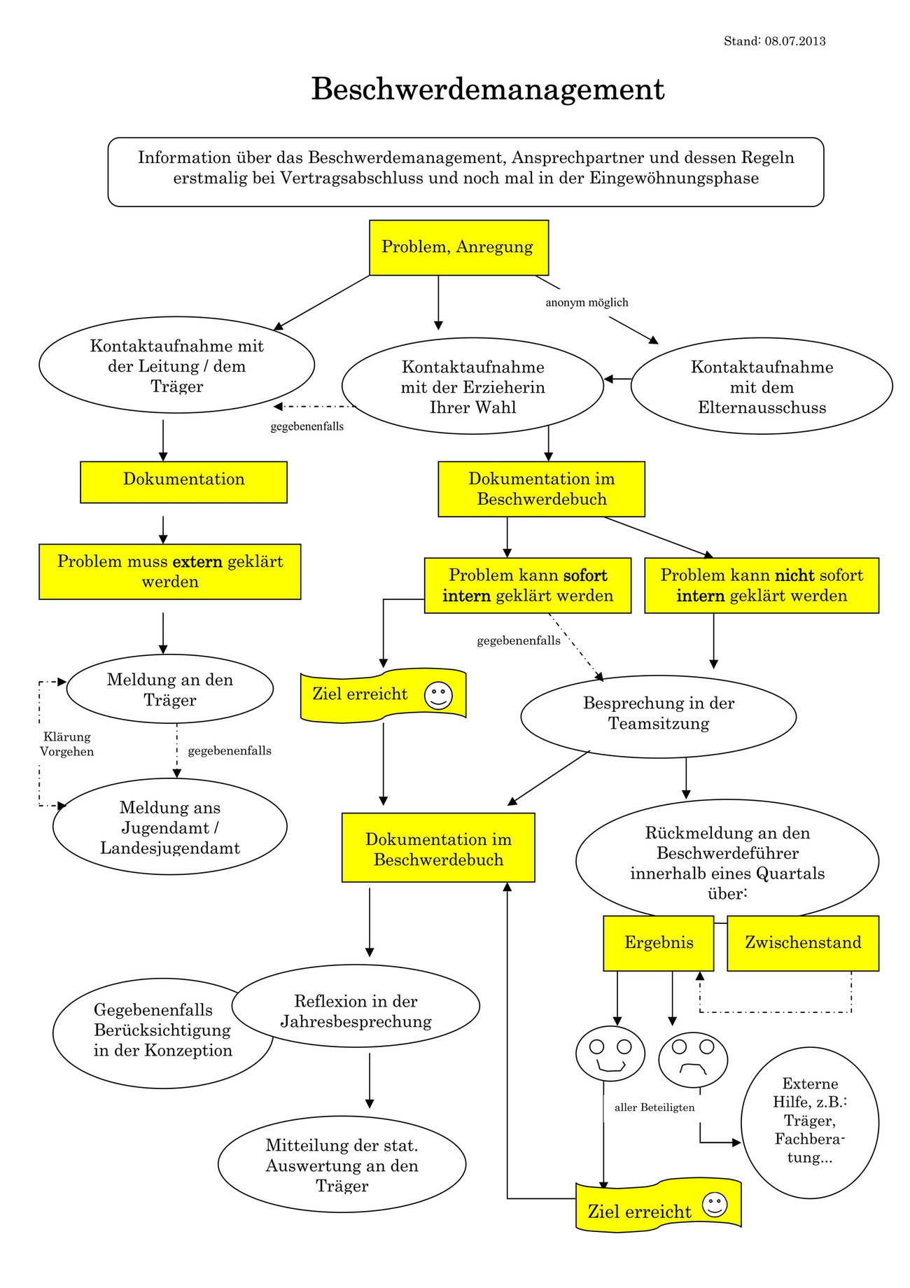
Die Integrierten Leitstellen nehmen alle Notrufe unter der europaweit einheitlichen Notrufnummer 112 für Feuerwehr und Rettungsdienst entgegen, alarmieren die Einsatzkräfte und begleiten deren Einsätze.Wir verstehen unter Beschwerdemanagement den systematischen und zielorientierten Umgang mit Beschwerden.In jedem Rettungsdienstbereich ist eine Leitstelle für den Rettungsdienst (RLST) oder eine Integrierte Leitstelle (ILS) eingerichtet.Integrierte Leitstelle Notrufnummern Hier erfahren Sie die wichtigsten Telefonnummern für den Notfall.In jedem Rettungsdienstbereich ist eine Integrierte Leitstelle (ILS) eingerichtet.Dax, Florian; Degener, Volker und Fabrizio, Manuel (2022): Beschwerdemanagement in Integrierten Leitstellen – im Spannungsfeld zwischen Norm und Praxis. Veranstaltungsort: BRK Kompetenzzentrum | Weiherstraße 19 | 95448 Bayreuth. 3 Aufgabenträger, notwendige Einrichtungen Oktober 2018 zum Landtags-Abgeordneten des Stimmkreises Bamberg-Land gewählt worden war, seinen Antrittsbesuch beim ZRF Bamberg-Forchheim gemacht. Eyberstraße 16. E-Mail leitstelle@ils-ansbach. Themen 9 Beiträge 33. Beschwerdemanagement: Ziele.
Integrierte Leitstellen
Termine: zur Anmeldung. Information on how to .Erfahren Sie, welche Voraussetzungen für erfolgreiches Beschwerdemanagement notwendig sind und wie Sie richtig mit Kundenbeschwerden . 8 der 26 Leitstellen werden durch das Bayerische Rote Kreuz im Auftrag der jeweiligen Zweckverbände für Rettungsdienst und Feuerwehralarmierung betrieben. Leitstelle Unna Mean28211 28. Träger dieser Einrichtung ist der Rettungszweckverband „Südwestsachsen“.Alle Fragen, Verbesserungsvorschläge und Beschwerden die das Forum betreffen.Die Integrierte Leitstelle (ILS) Regensburg umfasst als Einsatzgebiet die Landkreise Cham und Neumarkt, sowie den Landkreis und die Stadt Regensburg. Sie bearbeitet pro Jahr ca.

In integrierten Rettungsleitstellen (ILS) werden Rettungsdienste, Feuerwehr und Katastrophenschutz gemeinsam disponiert.Das Beschwerdemanagement hat als Aufgabe die Aufnahme, Organisation und Verarbeitung von Beschwerden und Reklamationen.

Um sicherzustellen, dass alle Mitarbeitenden, unabhängig ihrer Englischkenntnisse, in der Lage sind, effizient und einfühlsam mit Anrufenden in Notfallsituationen zu kommunizieren, .Unser Verfahren hat die folgenden Grundsätze: Wir nehmen alle Beschwerden, die begründet v. Hierfür werden modernste Fernmelde-, Notruf-, Alarmierungs- und Dokumentationseinrichtungen genutzt. Christoph Hiechinger Brandoberinspektor und Schichtleiter . Täglich werden bis zu 2600 Anrufe über die Notrufnummer 112 angenommen und ca.2019 hat MdL Holger Dremel, der am 14. Integrierte Leitstelle . Letzte Beiträge Wie geht es weiter? Florentine 29.Beschwerdemanagement in Integrierten Leitstellen – im Spannungsfeld zwischen Norm und Praxis.Dateigröße: 203KB
Beschwerdemanagement in Integrierten Leitstellen
Übersicht der ILS Integrierten Leistellen in Bayern .Die SQR-BW nimmt am wissenschaftlichen Diskurs zu notfallmedizinischen Themen und zu organisatorischen Fragestellungen mit Publikationen und Vorträgen teil.Die Leitstelle Nord entstand aus wirtschaftlichen Überlegungen heraus aus drei einzelnen und lange Jahre etablierten, Integrierten Leitstellen für die Kreise Schleswig-Flensburg, Nordfriesland und die Stadt Flensburg.INTEGRIERTE LEITSTELLE MAGDEBURG Die Integrierte Leitstelle der Landeshauptstadt Magdeburg ist die erste Kontaktstelle bei der Gefahrenabwehr für Rettungsdienst, Feuerwehr und Katastrophenschutz. Durch die Schaltung des europaweit einheitlichen und darüber hinaus für den Bürger auch kostenfreien Notrufes 112 und die dann mögliche Abarbeitung des .Am Montag, dem 28. In Notfällen erreichen Sie die Zentrale Leitstelle über die vorwahlfreie .Bei akuten Beschwerden ist die Notaufnahme für viele die erste Anlaufstelle. 1 Integrierte Leitstelle, Notruf 112; Art. SIMOS SIMOS – Leitstelle für Sicherheit und Mobilität Stuttgart Weiterlesen Oberleitstelle Oberleitstelle Weiterlesen Aufgaben Aufgaben der .Die Leitstellen der Zukunft werden neben dem „klassischen“ Portfolio weitere Aufgaben als zentrales Steuerungsorgan in der nichtpolizeilichen Gefahrenabwehr wahrnehmen.Dokumententyp: Zeitschriftenartikel
Beschwerdemanagement in Integrierten Leitstellen
Mit der Etablierung der medizinischen Gefahrenabwehr wurde der vollumfängliche Übergang zu einer ILS . Teilnahmegebühr: 210,00 € 8 Fortbildungseinheiten.In jedem Rettungsdienstbereich gibt es zur Einsatzlenkung im öffentlichen Rettungsdienst eine Integrierte Leitstelle. Alle taktisch relevanten Daten von der Einsatzeröffnung bis zum Einsatzende und alle dem Einsatz zugeordneten Fahrzeuge werden im Computer .Die hier zusammengefassten Hinweise zum Umgang mit Beschwerden. Eyberstraße 16 91522 Ansbach Postanschrift. 1250 Einsätze bearbeitet. Spenden-Button Jetzt spenden. Integrierte Leitstelle Amberg . ILS Bamberg-Forchheim.Deshalb führen wir ein sogenanntes Beschwerdemanagement ein, das helfen soll, Konflikte und Beschwerden konstruktiv zu lösen. über Lehrkräfte beruhen auf der gemeinsamen Überzeugung aller Beteiligten, dass Beschwerden zur .Benchmarking ist eine Methode, mit deren Hilfe Unternehmen ihre Leistungen mit denen ihrer besten Wettbewerber vergleichen, indem sämtliche Funktionen und Prozesse der . In der Leitstelle erfolgt die komplette Einsatzführung mit der Notrufannahme, der Disposition der Einsatzmittel und deren .
- Hangrutschung In Gebäuden , Hänge in Bewegung: Hangrutschung
- Why Did Overwatch Go From 6 Players To 5?
- Billige Flüge Nach Frankfurt Bergen
- „Jesus Ist Das Licht Der Welt“
- Kellerschacht Gestalten » Die Besten Tipps Und Ideen
- The Twilight Movies Ranked From Worst To Best
- 3 Karten Poker Regeln: Gewinne Jetzt Mit Leidenschaft Und Strategie
- Wingfoilen Lernen: Der Ultimative Leitfaden Für Anfänger
- Allee Center Grünau Öffnungszeiten
- Back In My Life — Jocelyn B. Smith
- Teléfono Asistencia En Carretera Zurich